
A conserved dimer interface connects ERH and YTH family proteins to promote gene silencing
A conserved dimer interface connects ERH and YTH family proteins to promote gene silencing, Published online: 16 January 2019; doi:10.1038/s41467-018-08273-9
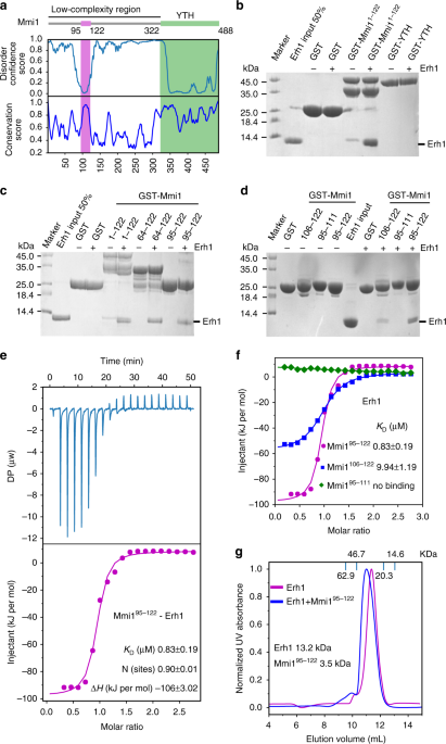
In fission yeast, Erh1, ortholog of human ERH, interacts with the YTH family RNA binding protein Mmi1 to form the Erh1-Mmi1 complex (EMC), which has been implicated in gene silencing. Here, the authors present the cocrystal structure of Erh1 homodimers interacting with Mmi1 and further characterise the role of EMC in facultative heterochromatin assembly and gene silencing.from A via a.sfakia on Inoreader https://go.nature.com/2sttbjC
Δεν υπάρχουν σχόλια:
Δημοσίευση σχολίου
Medicine by Alexandros G. Sfakianakis,Anapafseos 5 Agios Nikolaos 72100 Crete Greece,00302841026182,00306932607174,alsfakia@gmail.com,