
PD-1/PD-L1 checkpoint blockade harnesses monocyte-derived macrophages to combat cognitive impairment in a tauopathy mouse model
PD-1/PD-L1 checkpoint blockade harnesses monocyte-derived macrophages to combat cognitive impairment in a tauopathy mouse model, Published online: 28 January 2019; doi:10.1038/s41467-019-08352-5
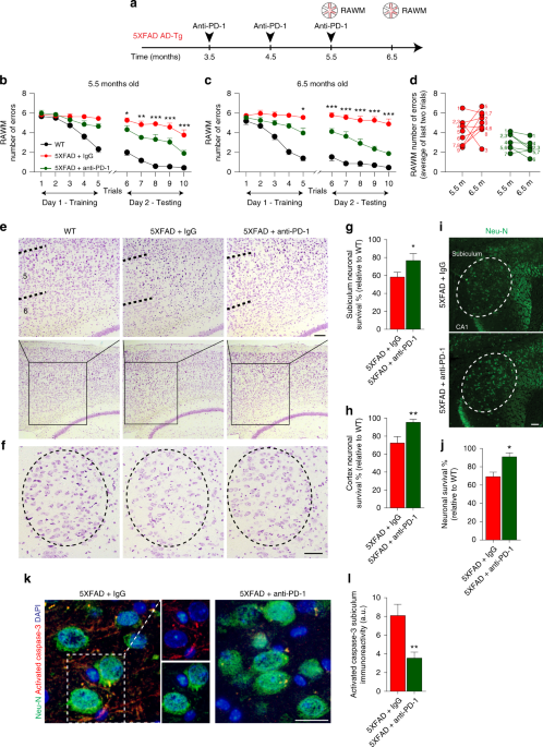
Blocking the PD-1 pathway was shown to be effective in amyloid beta mouse models, yet little is known about its therapeutic potential in models of tauopathy. The authors show here that blocking PD-L1, a PD-1 ligand, is similarly effective, and that both treatments reversed cognitive deficiencies, and modified disease pathology not only in an animal model of AD, but also in the DM-hTAU mouse tauopathy model, through a mechanism that involves monocyte-derived macrophages.from A via a.sfakia on Inoreader https://go.nature.com/2Hz4Umw
Δεν υπάρχουν σχόλια:
Δημοσίευση σχολίου
Medicine by Alexandros G. Sfakianakis,Anapafseos 5 Agios Nikolaos 72100 Crete Greece,00302841026182,00306932607174,alsfakia@gmail.com,